海外分享

您所在的位置 : 首页 > 海外分享

10万美元起,一家四口拿英联邦护照!优惠期10月31日截止!

发布时间:2018/8/17 15:22:59 点击数:1543 [ 返回 ]

安提瓜护照捐献项目

费用直降50%


安提瓜和巴布达政府宣布计划要将“国家发展基金”(NDF)的捐献金额下调 50%。拟调整如下:


■ 一家四口及以内,捐献额直降10万美元

■ 一家五口及以上,捐献额直降12.5万美元


这是继2017年8月1日大幅降低政府申请费后,安提瓜投资移民的第二次大幅降价钜惠。

降价新政的正式信函


安提瓜捐献项目门槛低,流程简单,无需解释资金来源,审理时间快,风险低。通过此次新政策降低捐献额之后,家庭申请移民安提瓜性价比非常高。


该新政有效期2017年11月1日-2018年10月31日,建议有需要办理安提瓜移民的投资者抓紧时间,尽快办理。


低门槛、快速、稳定

安提瓜护照,办理周期只需3个月,资料准备简单,无需语言要求,无需解释资金来源,无需面试,无需体检。


免税天堂

安提瓜国家政府对于个人资金安全有保障,且无个人入息税及公司所得税,企业增值税等。更不会向公民在当地之外的收入、利息、赠与、财产及遗产等征税。



英联邦身份,教育领先

持安提瓜护照,子女还可享受国际优质教育资源,优先入读英国国际学校。尊享英联邦身份,享受英联邦国家的多种优惠政策。


无移民监,承认双重国籍

安提瓜政府允许公民有双重国籍,享受安提瓜公民的好处与优势,同时无需放弃现有国籍。


享秘书必须提醒大家:中国距CRS首次信息交换仅剩1个月!


• 2018年9月30日前,中国将与其他参与CRS的辖区完成首次辖区间的信息交换,以后年度也将每年定期进行辖区间的信息交换。


• 2018年12月31日前,完成对其余所有存量客户的尽职调查程序,识别其中的非居民账户。这里存量客户与新客户区分的时间点为2017年1月1日。


2018年9月,全球税务信息透明时代拉开帷幕,100多个国家互相交换涉税信息,全球税收保密时代即将走向终结。



CRS倒计时1个月

你的资产还在裸奔吗?


CRS气势汹汹不容小觑,曾对第一批交换国家资金影响高达上千亿欧元,交换国家数量超过50余个,50万人离岸资产被披露:


瑞典追回税收:33亿欧元

澳洲追回税收:45.9亿澳元

法国追回税收:18.5亿欧元

欧洲总计产生额外税收:850亿欧元

......


中国高净值人士怎么办?投资何去何从? 目前市面上最主要的“应对方案”有三种:买护照,买房子,买保险。


一、移居到一个或几个低税国家居住,最好拥有一个低税国家的国籍


中国华人首富李嘉诚、华尔街金融大鳄罗杰斯都曾在采访时纷纷表示,面对未来“动荡”局势,拥有多本护照并不稀奇,它将带给你第二次存活的机会。



这些商界大佬们会发出如此感慨其实根本不足为奇,换国籍是最彻底、最稳妥的解决方式,一劳永逸。而且获得有些低税国家公民身份的成本极低,以英联邦护照为例,仅10万美元起,最快几个月的时间即可得到新身份和护照。


同时,新护照 + 居留权的组合可使移居的选择更多更广,在很多情况下可以避免全球征税。


更重要的是,持有一本英联邦护照,您的子女可以享受纯正的高端英式教育,英联邦成员国之间互相认可学分学历,您的孩子可以在众多英联邦国家之间选择继续深造!


若以国际生身份回国,还可以轻松就读国内国际学校,更能免笔试轻松入学国内顶级名校如清华大学……诸如此类的福利多不胜收。


二、房地产投资,购置海外房产


因为海外房产不属于个人金融资产,不在CRS信息交换范围内,因此将资金转投具有升值空间的优质海外房产,也是合理避税、避险的投资方式。


但投资是需要分散和理性的,考虑不动产投资时尤其要注意投资地的税务政策、租金回报和升值空间。


以希腊为例,自2010年爆发主权债务危机以来,房产价格持续走低,并在2012达到谷底,较危机前下降30%。


自2013年开始,房价有所缓解并持续升高,目前已经恢复10%左右,但房价仍处于较低水平,还有很大上升空间,正是抄底投资好时机!据希腊统计局的最新数据:2018年希腊的经济增长预计可达2.4%。


不仅如此,我国“一带一路”的政策为中希两国的合作带来新契机,将为中国的投资者带来更多的福利和机会,未来希腊投资潜力巨大。当然还有一些其他的欧洲国家如西班牙、葡萄牙、塞浦路斯等也是值得投资人把握的理性投资机遇。


三、改变对外投资组织形式、购买保险、信托等


公司相比较于个人,具有递延纳税的功能,改变对外投资组织形式将具有更大的税收弹性空间;而保险信托等多种资产配置可以分散资产的持仓。


选择怎样的规避方案,首先要做的是对自己的资产做系统梳理,了解自己及家人及所控制的企业名下资产的情况,其次要了解资产所在国的参与和执行CRS的基本状况,最重要的还需咨询相关有资质的专业人士,根据自身现状与未来的规划提前布局。


Henley Passport Index网站显示,安提瓜和巴布达的免签国家数量持续增加,目前免签149个国家和地区,护照排名提升至第25名,包括对英国免签6个月对所有欧盟/申根国免签3个月对新加坡、韩国及香港等亚洲主流国家或地区免签1-3个月


免签国家相对于大部分欧美国家而言只差十几个,但是申请安提瓜和巴布达护照要比传统移民大国护照简单很多,整体费用低,并且申请周期短!


2017年安提瓜和巴布达的移民指数名列位列第九,安提瓜护照无资金来源、经商管理、年龄、语言的要求,一人申请,配偶、子女、父母和祖父母四代人同行,因此受到越来越多申请人的关注与喜爱。

安提瓜和巴布达是北美地区经济发展迅速的国家,被世界银行评为高收入水平国家。

安提瓜和巴布达是北美的后花园,拥有365个不同风情的沙滩,游客众多,治安良好,是加勒比地区最安全的国家。

安提瓜和巴布达政府正在和加拿大政府协商,有望恢复免签入境加拿大的待遇,安提瓜护照的含金量将会不断增加,现在是申请安提瓜护照的历史最优惠时期,任选下方一种方式即可获得便宜又好用的安提瓜护照哦。

安提瓜和巴布达入籍项目又迎来一利好消息!继去年年底安提瓜和巴布达政府通过了内阁决议将国家发展基金(NDF)的捐赠金额降到一家四口100,000美元后,2018年5月,安提瓜和巴布达政府对现有投资入籍项目又进行了修改,出台了更为宽松的政策,即房产投资门槛降低:房产可由两个申请者共同投资(此规定有效期截止2018.10.31),每位申请者投资至少20万美元。

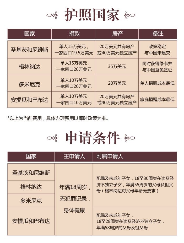
至此,英联邦加勒比地区可以申请护照的主要国家及其申请条件更新如下:

出国要选享海外

办理过程我信赖

咨询热线:400-998-6588


关闭